当前位置: 首页 > 南京市事业单位服务和监管 > 服务指南
设立(备案)登记
一、业务范围
市、区登记管理机关依法对事业单位申请设立(备案)登记的事项进行审查,符合条件的予以核准登记,确认事业单位法人资格,颁发事业单位法人证书,并发布设立登记公告。
二、准予批准的条件
准予事业单位设立(备案)登记的,需同时满足以下条件:
(1)经审批机关批准设立;
市级事业单位,需经市委、市政府或市委编委批准设立;国家登记管理机关授权登记管理的事业单位,需经其上级单位批准设立。
(2)有规范的名称、组织机构和场所;
事业单位名称需经市、区委机构编制委员会办公室预先核准,一般需满足以下三个条件:一是使用符合国家规范的汉字,不得使用有损于国家、社会公共利益和可能造成欺骗或者引起误解以及其他法律、法规禁止的文字;二是由字号、所属行业、机构形式依次组成,除法律、法规规定外,一般不得冠“中国”、“全国”、“国家”、“中华”等字样;三是该名称为自己所独有,一般不得与已登记的事业单位名称和注销登记未满三年的事业单位名称相同或者相近似。
组织机构主要体现在事业单位章程草案,包括名称、住所、经费来源、开办资金、举办单位、宗旨和业务范围、资产管理使用和处置、章程修改程序等有关事项。
场所需符合三个条件:一是具备法律效力的住所所有权或一年以上使用权证明;二是为事业单位主要办事机构所在地;三是住所面积与拟登记的宗旨和业务范围相适应。
(3)有与其业务活动相适应的从业人员;
拟任法定代表人需同时满足两个条件:一是具有完全民事行为能力的自然人;二是为该事业单位的主要行政负责人。事业单位其他从业人员需满足两个方面要求:一是在事业单位设立登记后半年内,根据市、区机构编制管理机关核准的编制数按规定配备人员;二是人员数量、结构、执业资格与其业务活动相适应。
(4)有与其业务活动相适应的经费来源;
经费来源需提供财政部门确认证明;开办资金需举办单位出具证明,具体数额由举办单位确认。
(5)能够独立承担民事责任;
事业单位能够独立承担民事责任的基本条件是具有较完整的组织机构,拥有可独立支配的资产。
三、办理设立(备案)登记所需提交的材料
设立(备案)登记申请材料目录
序号 | 提交材料名称 | 原件/ 复印件 | 份数 | 纸质/ 电子报件 | 要 求 |
1 | 事业单位法人设立登记(备案)申请书 | 原件 | 3 | 纸质 | 登录“江苏省机关赋码和事业单位登记管理系统”(http://180.101.234.208:8095/sydjweb),按规定填写完整,市、区登记管理机关初审通过后,下载打印,由拟任法定代表人签字或盖章、举办单位盖章确认。 |
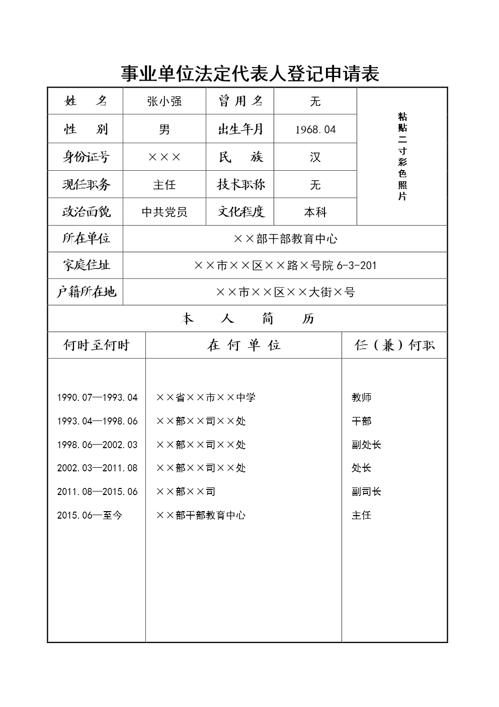
2 | 事业单位法定代表人登记申请表 | 原件 | 3 | 纸质 | 登录“江苏省机关赋码和事业单位登记管理系统”,按规定填写完整,市、区登记管理机关初审通过后,下载打印,粘贴二寸免冠照片,由举办单位盖章确认。 |
3 | 审批机关的批复文件 | 复印件 | 1 | 纸质 | 1、市级事业单位,提供市委、市政府或市委编委批准成立的批复文件; 2、国家登记管理机关授权登记管理的事业单位,提供其上级单位批准成立的批复文件。 |
4 | 事业单位章程草案 | 原件 | 1 | 纸质 | 登录“江苏省机关赋码和事业单位登记管理系统”,参照事业单位章程示范文本,结合单位实际制定。 |
5 | 开办资金及经费来源确认证明 | 原件 | 1 | 纸质 | 由举办单位盖章确认。 |
6 | 住所证明 | 原件 | 1 | 纸质 | 1、使用自有房屋的,出示房屋产权证明并提交其复印件; 2、使用租赁房屋的,提交房屋产权证明复印件,出示有效期内租期一年以上的租赁合同并提交其复印件; 3、无偿使用他人房屋的,出示房屋产权证明并提交其复印件,提交房屋所有者的授权使用证明; 4、无偿使用他人租赁房屋的,提交房屋产权证明文件和房屋承租人的授权使用证明,出示租赁合同并提交其复印件; 5、使用国家划拨房屋的,提交相关部门的授权使用证明。 |
7 | 拟任法定代表人现任该单位行政职务的任职文件 | 复印件 | 1 | 纸质 | 相关单位下发的行政职务任职通知复印件。 |
8 | 拟任法定代表人身份证复印件 | 复印件 | 1 | 纸质 | 身份证正、反面复印件。 |
9 | 市、区登记管理机关要求提交的其他相关文件。 | 原件、 复印件 | 1 | 纸质 | 业务范围中有涉及资质认可事项或者执业许可事项的,需出示相应的资质认可证明或者执业许可证明,并提交其复印件。 |
四、办理方式
(1)办理环节:申请人登录“江苏省机关赋码和事业单位登记管理系统”(网址:http://180.101.234.208:8095/sydjweb),按规定填写完整,按照市、区事业登记管理机关初审提示,修正信息重新申报或下载打印相关资料。申请人依据《申请材料目录(设立登记)》规定的全部要求,将书面申请材料提交至市、区登记管理机关。市、区登记管理机关对书面申请材料进行审查并将审查结果报市、区委编办领导作出是否予以设立登记的决定。市、区登记管理机关根据决定结果制作审批证件,通知申请人自行领取。
(2)审查方式:采用网上初审、现场核查与书面审查的方式。
范本





